In a new paper led by Nadiah in Methods in Ecology and Evolution, we tackled an important question for ecological modellers: how do we predict an ecosystem’s behaviour when the data needed to parameterise a model are lacking? For example, managers may be considering different pest-control programmes, which have the potential to lead to positive or negative outcomes for native species. These outcomes can in principle be predicted using dynamical models, but experts rarely have the data needed to parameterise the model, e.g., the interaction strengths for every pair of species. Is there a way to obtain predictions of species responses from the model anyway?
Recently, a suite of techniques known as Qualitative Modelling have become popular because they hold the promise of overcoming common data limitations. However, we showed that current probabilistic versions of these techniques are not robust to equally defensible variations in the sampling method used, leading to the paradoxical result that quite different probabilities can be obtained for the same predicted outcome. Worse, the degree of difference can be large enough to change the management decision that would result. Similar paradoxical results are described by philosophers, arising in simple thought-experiments involving the Principle of Indifference (e.g. Bertrand’s paradox). The paradoxes occur when there isn’t sufficient background information about the problem to specify the parameter space.
To resolve the problem, we adopted a non-probabilistic representation of parameter-value uncertainty: every value of an unknown parameter is simply classified as ‘possible’ or ‘impossible’. We show how Boolean analysis of the resulting possible combinations of positive and negative species responses can be used to summarise the model predictions in a way that is interpretable to conservation decision-makers. Importantly, the predictions obtained in this way subsume the various contradictory predictions obtained from probabilistic approaches, and do not require modellers to implicitly overstate their knowledge about the system by specifying a parameter space and sampling distribution.
See also Nadiah’s longer summary on her blog.
Kristensen, N. P., R. A. Chisholm, E. McDonald‐Madden, 2019. Dealing with high uncertainty in qualitative network models using Boolean analysis. Methods in Ecology and Evolution (in press)

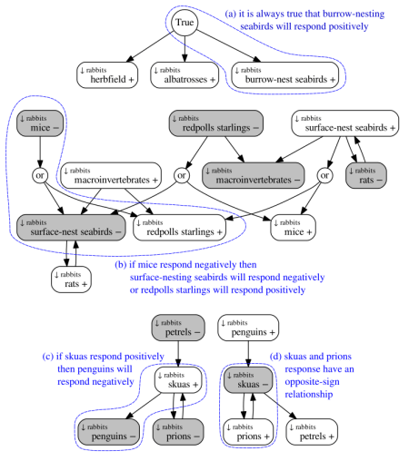
An example result from our new Boolean qualitative modelling approach, analysing the predicted responses of Macquarie Island species to suppression of feral rabbits.
